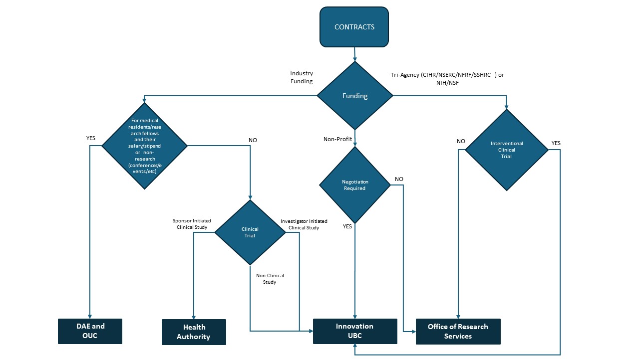
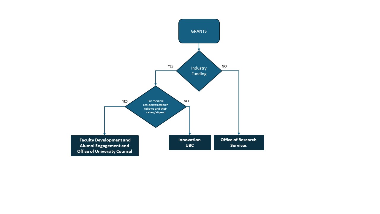
Research Account Administration

UBC has multiple teams that support research contracts or grants. Use the tool below to find the right contact for help with administering your research account.


 

UBC Crest The official logo of the University of British Columbia. Urgent Message An exclamation mark in a speech bubble. Caret An arrowhead indicating direction. Arrow An arrow indicating direction. Arrow in Circle An arrow indicating direction. Arrow in Circle An arrow indicating direction. Bluesky The logo for the Bluesky social media service. Chats Two speech clouds. Facebook The logo for the Facebook social media service. Information The letter 'i' in a circle. Instagram The logo for the Instagram social media service. External Link An arrow entering a square. Linkedin The logo for the LinkedIn social media service. Location Pin A map location pin. Mail An envelope. Menu Three horizontal lines indicating a menu. Minus A minus sign. Telephone An antique telephone. Plus A plus symbol indicating more or the ability to add. Search A magnifying glass. Twitter The logo for the Twitter social media service. Youtube The logo for the YouTube video sharing service.